租屋


房市

他拋「實戰版租賃課程」震撼業界 將杜絕租屋市場的不良誤導

好房網News記者林和謙/新北報導 我國租屋市場過去

2026-01-04 10:24

房市

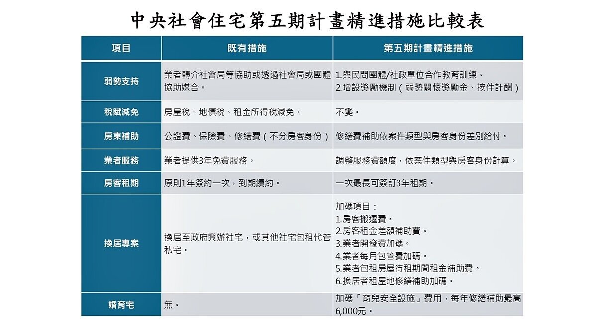
91萬空屋+最大交屋潮來了!「1政策」促使租屋供需更穩、租金下降

好房網News記者林和謙/台北報導 這幾年包租代管產

2025-12-31 09:43

房市

社會穩定的力量!台北市租屋市場媒合更快速 租賃修法要快速處置惡霸租客

好房網News記者林和謙/台北報導 社會住

2025-12-30 11:22

內政部推出115年婚育家庭租屋補助新方案 盼立院加速審議預算

內政部28日宣布,自民國115年1月起將實施一系列支持婚育家

2025-12-28 11:10

2026元旦新制一覽 綜所稅、租屋補貼、高齡駕照、育嬰津貼都將有新規定

2026年即將到來,將有多項新制上路,包括「基本工資」調漲至

2025-12-26 08:53

老年租屋困境引關注 苦苓呼籲:尊重長者也是尊重未來的自己

《震震有詞》節目近期探討「社會對長者不友善」議題,邀請苦苓、

2025-12-18 13:15

租屋生活品質引爭議,網友分享兩派觀點看法

近日一名網友在PTT房板發文討論「租屋是否缺乏生活品質」的議

2025-12-04 17:15

租屋選擇:通勤便利與生活機能的平衡考量

在尋找租屋處時,許多初入職場的年輕人常面臨一個兩難選擇:是優

2025-12-02 16:20

大學生租屋處頻傳怪聲 揭開地下室驚見陌生男偷住

美國俄亥俄州哥倫布市一群大學生在2013年共同租屋時,經歷了

2025-11-30 19:15

點我看更多新聞
加入好友